现在就报名
- 为准备报读新西兰或其他英语国家的大学、理工学院或大专院校而需要提高英语水平的学生开设。
- 获得到高等教育机构升学的途径。
- 提升学术交流技巧和学习技能。
- 锻炼多方面的英语应用能力,包括:阅读学术类和科技类的图书和文章、撰写论文和报告、聆听演讲并做记录、参与学术讨论、指导和研讨会等方面的能力。
- 大学预科英语课程的职员可帮您成功报读大学或理工学院的课程。
- 您可以选择雅思考试备考课程和本课程一起修读。
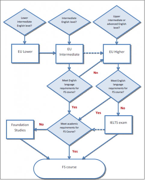
大学英语预科课程开设以下几个环节:作业实践、做研究、做简报、撰写各种题目的长篇论文和报告。 大学预科英语课程开设三个水平。 您需要完成高级课程才能满足到高等教育机构升学的英文要求。
这个图表可为您解释国际语言学院的大学预科英语课程如何满足升学时的英文需要。
| Lower Intermediate English level? | 中低级英语水平? |
| Intermediate English level? | 中级英语水平? |
| Upper intermediate or advanced English level? | 中高级还是高级英语水平? |
| EU Lower | 大学预科英语初级 |
| EU Intermediate | 大学预科英语中级 |
| EU Higher | 大学预科英语高级 |
| Meet English language requirements for FS course? | 满足升学课程的英语要求了吗? |
| Foundation Studies | 基础学习 |
| Meet academic requirements for FS course? | 满足升学课程的学历要求了吗? |
| IELTS exam | 雅思考试 |
| FS course | 升学课程 |
| yes | 是 |
| no | 否 |
课程就读水平 |
中低级水平适合报读低级课程 中级水平适合报读中级课程 中高级水平适合报读高级课程 (测试您的水平) |
课程时长 |
12周 |
课程内容 |
总体说来,大学英语预科课程通过以下几方面的学习让学生做好升学准备:
阅读• 能确定文章的要点,读懂作者的主张并理解关键细节。 写作• 能写出结构严谨、语言准确的文章 口语• 在参加学术类的讨论和小组项目时能有效地发表意见 听力• 能听懂课堂和讲座的重点以及主要细节 单词除了透过特定的主题学习相关的单词外,还集中学习常见的学术类英文单词 语法继续分析和练习主要的英语语法结构,同时还关注那些特别在学术类书写时经常出现的英语句式 学习技巧• 批判性思维技能 口语• 在参加学术类的讨论和小组项目时能有效地发表意见 听力• 能听懂课堂和讲座的重点以及主要细节 学习技巧• 批判性思维技能 |
评估 |
对于三个层次的大学预科英语课程,教师均可通过定期测验和布置作业来对学生的学习情况进行评估。 对于大学预科英语高级课程,我们还有配套的课程学习和考试时间表,便于掌握学生的学习情况评估。 学生的整体出勤率必须达到90%或以上才能通过该课程。 |
每班学生人数 |
最多14人 |
课程学时 |
全日制:每周23小时 课堂学习20小时(60分钟/课时) 有教师辅导的独立学习3小时(60分钟/课时) 查看时间表样板 |
开课日期和学费(新西兰元) |
请参考课程信息,了解更多详情。 |
上课地点 |
在新西兰的奥克兰授课。 |
我们的学生说…… |
您可在本网站的“大学预科英语课程学生留言”页面了解学生们对该课程的评论 |
